У женщин болезнь Альцгеймера наблюдается намного чаще и протекает гораздо быстрее, однако причины этого до конца не известны.
В новом исследовании, опубликованном в Journal of Neuroinflammation, на примере самок мышей исследователи продемонстрировали, что микроглия у женщин гораздо сильнее реагирует на интерферон, что и вызывает отличие в прогрессировании заболевания.
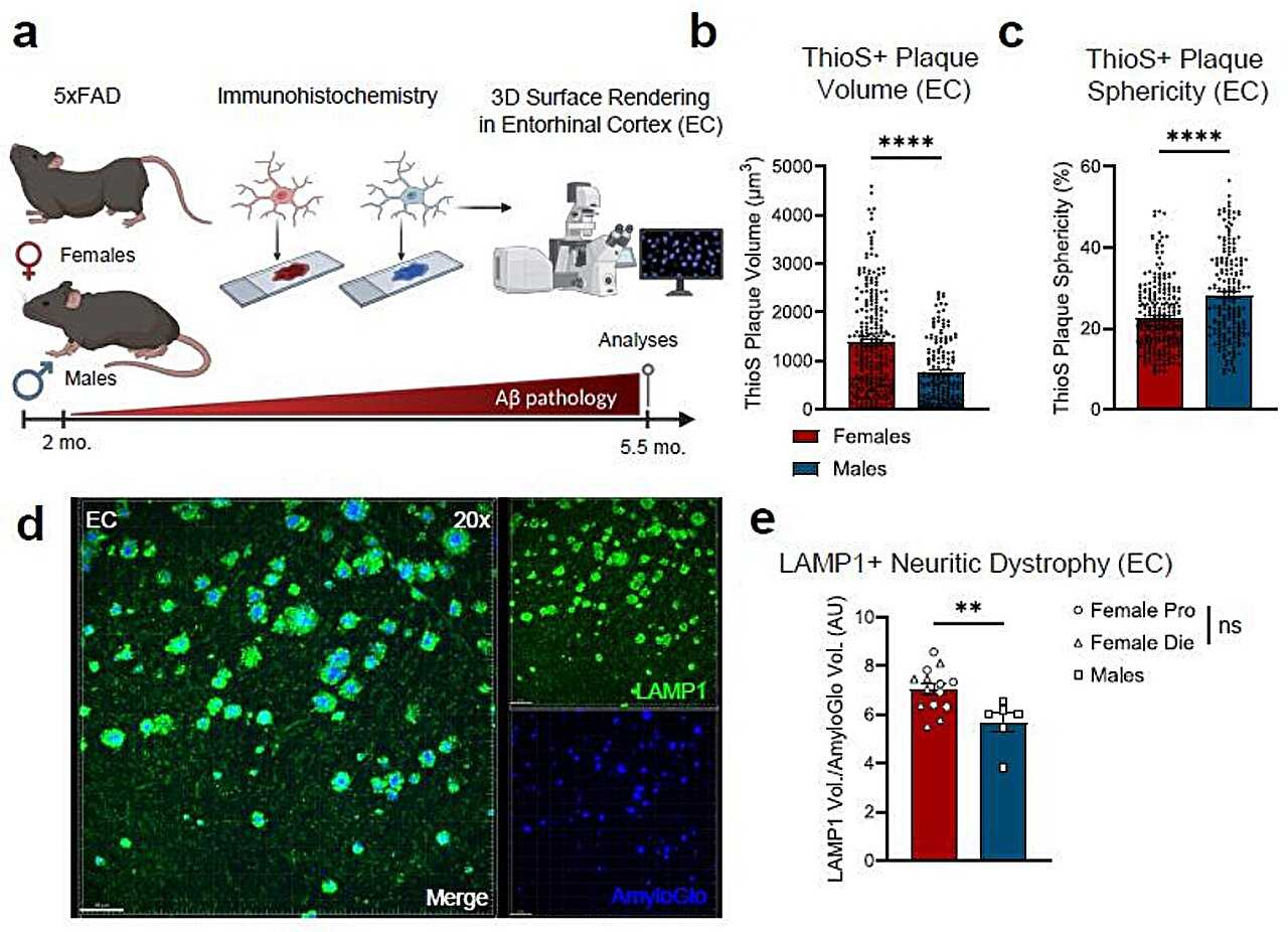
Две трети пациентов с болезнью Альцгеймера – женщины, причем болезнь у них развивается гораздо быстрее, чем у мужчин: быстрее теряются когнитивные функции и атрофируются ткани головного мозга. Причины такого перекоса ясны далеко не полностью и требуют тщательного изучения. Важную роль в прогрессировании болезни Альцгеймера играет микроглия: часть клеток микроглии способна к фагоцитозу амилоидных бляшек.
В новом исследовании ученые из США продемонстрировали отличия в строении амилоидных бляшек у мужчин и женщин и показали, что есть половая разница во взаимодействии с ними клеток микроглии. На мышах изучали два фактора – пол и эстральный цикл, чтобы также определить, как гормоны влияют на протекание болезни.
Ученые показали, что морфология амилоидных бляшек зависит от пола: у самок мышей наблюдается больший объем бляшек и меньшая их компактность (меньшая сферичность бляшек) по сравнению с самцами того же возраста. Микроглия не только тесно взаимодействует с бляшками, фагоцитируя их (фактически утилизируя), что влияет в том числе на деградацию нервной системы, но также участвует в более активном внеклеточном отложении и росте амилоидных бляшек.
Микроглия самок и самцов отличается на стадии гликолитического метаболизма, презентацией антигенов, а также фенотипами, ассоциированными с болезнью Альцгеймера. При этом существенных различий у самок на разных стадиях эстрального цикла не наблюдалось.
Микроглия у самок более выраженно реагирует на амилоидные бляшки, у нее также усиливается передача сигналов интерферона. Так называемая интерферон-реагирующая микроглия (IRM) уже описывалась ранее вблизи амилоидных бляшек как у людей, так и у мышей, однако половые различия в этом ответе выявлены впервые. Авторы обнаружили, что в мозге самок значительно больше IRM, поглотивших амилоид.
Это открытие указывает на потенциальную терапевтическую мишень для персонализированного лечения болезни Альцгеймера с учетом пола пациента.
Текст: Юлия Баимова
